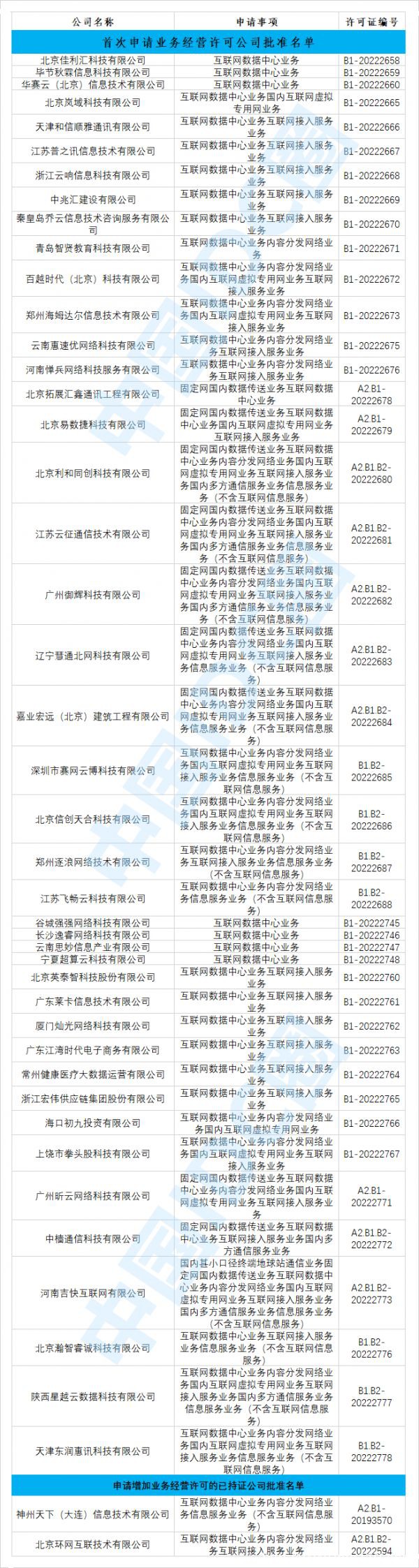
本站讯 近日,工信部公布2022年第21批《中华人民共和国增值电信业务经营许可证》发放名单,其中获得IDC牌照的企业45家, 获得CDN牌照的企业38家。具体名单如下: -第21批IDC牌照名单- -第21批CDN牌照名单- 延伸阅读: 赞(0) 分享到: 更多 (0) 标签:IDCIDC圈 上一篇【IDC圈一周最HOT】上周两个数据中心封顶,两个项目竣工,一项目开始招标,IDC牌照…… 下一篇科技赋能绿色金融 数据中心成落地关键 相关推荐我卖掉了做了五年的网站,得到的问题与思考香港idc机房托管价格raksmart日本大带宽服务器优缺点分析华纳云618大促,166元买8H16G5M香港cn2云服务器,大带宽服务器688起华纳云香港高防服务器150G防御4.6折促销,低至6888元/月,CN2大带宽直连清洗,终身循环折扣华纳云高防服务器3.6折起低至1188元/月,企业级真实防御20G`T级,自营机房一手服务器资源香港服务器ip地址国内可以访问吗?会有限制吗26亿!普洛斯中国首支数据中心基金完成募集 AI驱动算力资产升温