3Dmax怎么让棱边变圆滑?我们在绘制图形的时候大部分的角都是九十度的角,特别是长方形这样方方正正的图形,可是我们在部分场景中需要角尖角换成比较圆滑的倒角,在其余软件之中直接就有倒角功能可是3dmax没有直接进行倒角的功能,需要通过其他方式来进行该操作,接下来就和小编一起前去了解一下具体操作吧。

3DMAX客户端
3DMAX客户端是一块极为经典的软件,软件经过不断的更新升级在使用中更加适合所有的用户日常使用,最主要的是软件开发是基于电脑端的动画渲染制作软件开发的,所以该软件在模型的设计渲染方面的效果是十分出色的,所以有需要的小伙伴赶紧前来下载3DMAX客户端吧。
具体步骤如下:
1.首先,我们打开软件;

2.其次,我们找到几何形状,长方体,新建一个长方体;

3.接着通过鼠标右键点击以将长方体性质转换为可编辑的多边形;

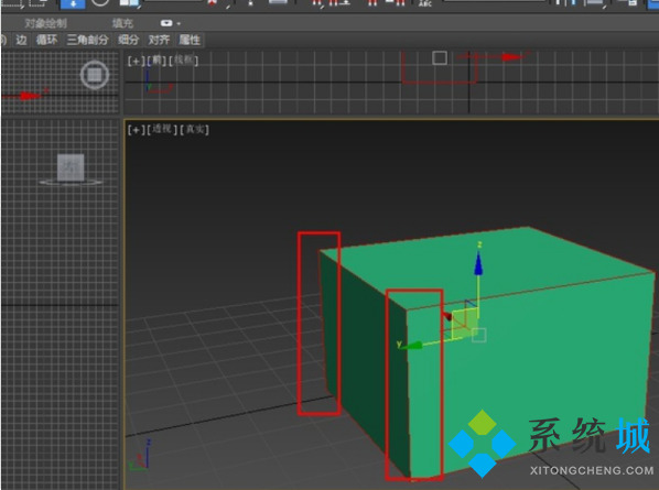
4.然后,展开可编辑多边形,点击其边缘,选中“边”选项;

5.随后,我们选中需要平滑的边缘,全选中这部分区域;

6.接着,往下翻编辑栏以找到切角功能;

7.然后,设置切角角度数值等;

8.最后,再单击下面的勾进行确认即可。

以上就是小编收集的3dmax软件将棱边变圆滑的方法,希望对大家有所帮助。
站长资讯网