blender怎么合并物体?blender作为一款三维建模软件,很多小伙伴在使用过程中经常会有需要将模型进行拆封或者合并的步骤。部分用户都是通过功能栏进行模型的编辑也有部分小伙伴并不知道该如何操作,所以今天小编就为大家带来了blender模型拆分及合并的方法介绍,希望对大家有所帮助。
具体步骤如下:
1.blender打开一个模型;

2.选择物体后进入“编辑模式”;

3.这时我们按下“a”键取消全选,再创建一个“平面”;

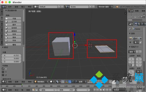
4.我们再回到“物体模式”,这时我们发现这是一个物体;

5.我们如果想要进行拆分步骤,可以选择进入“编辑模式”,选中这个“平面”,然后按下“p”键,选择“选中项 P”;

6.再再次回到“物体模式”,我们可以发现,现在已经是两个物体了,“平面”也是一个物体;

7.不过这时坐标可能不在其中一个物体的上,我们可以选中其中一个物体按下“shift+ctrl+alt+c”,再选择“几何中心 -> 原点”,让坐标回到物体中心点;

8.如果想合并这两个物体为一个物体,我们可以按下“shift”选中这两个物体,然后通过“ctrl+j”进行合并。

以上就是小编收集的blender合并拆分物体的方法,希望对大家有所帮助。
站长资讯网