站长资讯网
最全最丰富的资讯网站

市场监管总局就《禁止网络不正当竞争行为规定》征求意见:禁止技术性“二选一”行为

  8 月 17 日消息 市场监管总局就《禁止网络不正当竞争行为规定 (公开征求意见稿)》公开征求意见。

  《规定》中提出,经营者不得利用数据、算法等技术手段,通过影响用户选择或者其他方式,实施流量劫持、干扰、恶意不兼容等行为,妨碍、破坏其他经营者合法提供的网络产品或者服务正常运行。

  经营者不得利用技术手段,通过影响用户选择、限流、屏蔽、商品下架等方式,减少其他经营者之间的交易机会,实施“二选一”行为,妨碍、破坏其他经营者合法提供的网络产品或者服务的正常运行,扰乱市场公平竞争秩序。

  经营者不得直接、组织或者通过第三方,在短期内与竞争对手发生高频次交易或者给予好评等,触发平台的反刷单惩罚机制,减少该竞争对手的交易机会。

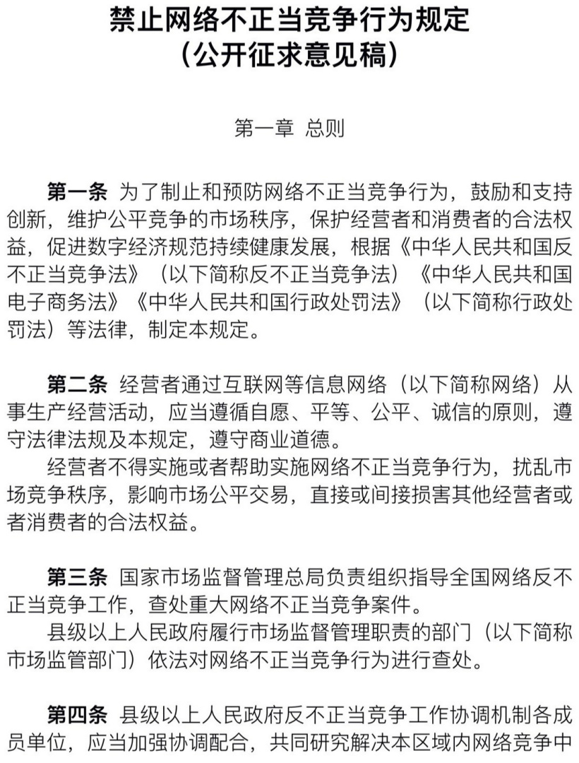
  全文如下:

市场监管总局就《禁止网络不正当竞争行为规定》征求意见:禁止技术性“二选一”行为
市场监管总局就《禁止网络不正当竞争行为规定》征求意见:禁止技术性“二选一”行为
市场监管总局就《禁止网络不正当竞争行为规定》征求意见:禁止技术性“二选一”行为
市场监管总局就《禁止网络不正当竞争行为规定》征求意见:禁止技术性“二选一”行为
市场监管总局就《禁止网络不正当竞争行为规定》征求意见:禁止技术性“二选一”行为
市场监管总局就《禁止网络不正当竞争行为规定》征求意见:禁止技术性“二选一”行为
市场监管总局就《禁止网络不正当竞争行为规定》征求意见:禁止技术性“二选一”行为
市场监管总局就《禁止网络不正当竞争行为规定》征求意见:禁止技术性“二选一”行为
市场监管总局就《禁止网络不正当竞争行为规定》征求意见:禁止技术性“二选一”行为
市场监管总局就《禁止网络不正当竞争行为规定》征求意见:禁止技术性“二选一”行为
市场监管总局就《禁止网络不正当竞争行为规定》征求意见:禁止技术性“二选一”行为

特别提醒:本网信息来自于互联网,目的在于传递更多信息,并不代表本网赞同其观点。其原创性以及文中陈述文字和内容未经本站证实,对本文以及其中全部或者部分内容、文字的真实性、完整性、及时性本站不作任何保证或承诺,并请自行核实相关内容。本站不承担此类作品侵权行为的直接责任及连带责任。如若本网有任何内容侵犯您的权益,请及时联系我们,本站将会在24小时内处理完毕。

赞(0)
分享到: 更多 (0)

网站地图   沪ICP备18035694号-2    沪公网安备31011702889846号